91视频

91视频> 媒体报道> 新闻详情

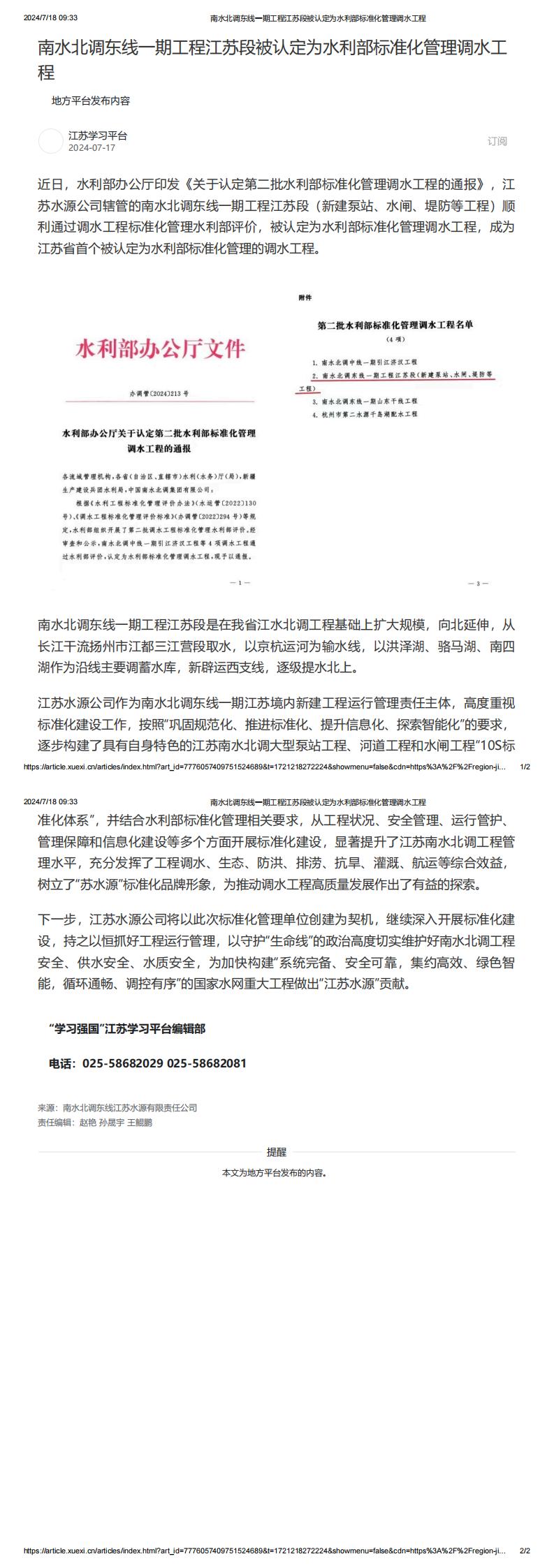
学习强国、中国江苏网:南水北调东线一期工程江苏段被认定为水利部标准化管理调水工程

发布时间:2024-07-18 09:39:00 分享
 
备案序号:苏ICP备16032068号
Copyright © 201891视频-91视频播放